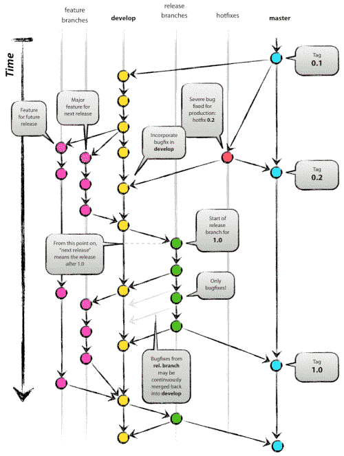
git flow
When googling “git branch model”, this is the first entry. It is very close to what we do at iwoca.
In pydsl I don’t use a development branch; I just use master and feature branches, merging them whenever they are ready.
The more I use git, the more I realize how cheap is to branch and remerge, and how easy is to have all the branches living in the same repository at the same time. Subversion and CVS got the versioning right, but made branching complicated.

tags:#git